Keresés

Részletes keresés

mmormota Creative Commons License 2022.07.23 0 0 170

Maxwell egyik törvénye, hogy a mágneses tér forrásmentes, azaz a mágneses tér erővonalai önmagukba záródnak.

Egy gömbszimmetrikus mágnes (úgy értem, mágneses tulajsonságaiban is gömbszimmetrikus) akkor tudna kifelé mágnességet mutatni, ha a fluxus vonalak a végtelenbe tartanának. Ez lenne a monopólus. És ez az, ami ellentétes Maxwell idézett törvényével.

Önmagukba záródó erővonalak esetében könnyen belátható, hogy ami kilépne a gömbből, annak valahol vissza is kell mennie. Így gömbszimmetrikus esetben az eredő fluxus 0. Kifelé nem mágnes. 

Előzmény: Maketheworldabetterplace (166)
Maketheworldabetterplace Creative Commons License 2022.07.23 0 0 169
Előzmény: construct (164)
Maketheworldabetterplace Creative Commons License 2022.07.23 0 0 168

Sajnos a mágnesek mind világpiaci áron vannak rezscsökkentett fogyasztóbarát ár helyett.:-(

Maketheworldabetterplace Creative Commons License 2022.07.23 0 0 167

A fazékmágnes 2 E egymással szembefordítva, a közepe az egyik pólus. Zárt kört hoztál létre belőlük. Emiatt tudják erősen vonzani a vasat. Horgászmágnesek is fazék. Fazékmágnessel húzzák ki a vízből a rozsdás fazekat.

Előzmény: construct (164)
Maketheworldabetterplace Creative Commons License 2022.07.23 0 0 166

Nálam mások lehetnek a fizika törvényei. Két mágnest összeerőltetve is ugyanúgy taszítja a vele azonos polaritású harmadik mágnest.

Előzmény: construct (164)
mmormota Creative Commons License 2022.07.23 0 0 165

Megnéztem a szekrényeket, nálam téglatestet formázó mágnesek vannak benne, így megmenekültek. :-)

Előzmény: construct (164)
construct Creative Commons License 2022.07.23 0 0 164

Te miért nem próbálod ki? Pedig nagyon egyszerű.

Én a kedvedért kipróbáltam, noha szemernyi kétségem se volt az eredményről.

Két korong alakú szekrényajtó mágnest nyomtam össze egymással szemben, olyanokat,amelyek egyik pólusa fazék alakú, a másik a belsejében lévő mag. Nehéz őket egymáshoz kényszeríteni, satu és csőfogó nélkül nem is megy. De mire pontosan sikerül, kívülről annyira semlegesséválik, hogy meg se mozdítja az iránytűt.

Előzmény: Maketheworldabetterplace (163)
Maketheworldabetterplace Creative Commons License 2022.07.23 0 0 163

Próbáld ki. 

Előzmény: mmormota (162)
mmormota Creative Commons License 2022.07.22 0 0 162

Az ilyen elrendezés kifelé semleges, nem monopólus.

Előzmény: Maketheworldabetterplace (161)
Maketheworldabetterplace Creative Commons License 2022.07.22 0 0 161

Létezik. Belül az egyik pólus.

Előzmény: ***RS*** (7)
ErkölcsTan Creative Commons License 2018.12.26 0 0 160

13-as a tagszámom a Magyar Para-kutatási Tudományos Társaságban. Láttam már pár szabadenergiás mágnesmotornak nevezett valamit.  Általában mindnek az a gondja, hogy van egy olyan helyzete, amiben befeszül. Tehát ahol a mágnesek rögzített állapotot hoznak létre. Sehol sem láttam még, hogy ezt a helyzetet valaki fel tudta volna oldani.

rejkov Creative Commons License 2017.08.02 0 0 159

Uraim, mi a péklapát ez?

 

http://innovatehno.eu/products/

Törölt nick Creative Commons License 2017.07.11 0 0 158

Nincs is szebb, mint álló örökmozgók csendélete.

Előzmény: Törölt nick (157)
Törölt nick Creative Commons License 2017.07.11 0 0 157
Astlninq Creative Commons License 2017.07.11 0 0 156

Es honnan veszi az energiàt?

Előzmény: joy (155)
joy Creative Commons License 2017.06.04 0 0 155

Nekem van egy ingyenenergia készülékem.
Egy led-mécses.
Még 2016.12.24-én koraeste kapcsoltuk be, egyet meghagytunk, magnak, és máig folyamatosan világít. Igaz, csak sötétben látszik.
Sajna nincs olyan gépem, amellyel rendesen le tudnám fotózni

 

Törölt nick Creative Commons License 2017.05.15 0 0 154

Na többet megtudtam az előbbi áramkörről. Ez a közönséges Joule Thief-hez hasonlít, ami a kondenzátorról sokáig meghajtja a LED-et. És NEM többletenergia kapcsolás. Tehát ne vesztegesse senki az idejét ilyen áramkörre mint az előbbi. 

Előzmény: Törölt nick (153)
Törölt nick Creative Commons License 2017.05.14 0 0 153

Ez Akula áramkörénél is egyszerűbb kialakítás:
SJR Looper breakthrough! - Light keeps going after battery removed
https://www.youtube.com/watch?v=6B79UJGoNJE
Itt látható a kapcsolási rajza:
http://laserhacker.com/?p=406
Persze a videón látható fazékmagban bőven elfér egy elem, vagy a kondenzátorban két gombelem.
Viszont az is igaz hogy a ferritmagos blocking-oszcillátorok ferrorezonancián szoktak rezegni. Ha meg ferrorezonancia van akkor induktivitás változás is van. Vagyis nem biztos hogy átverés a videó.

Törölt nick Creative Commons License 2017.05.12 0 0 152

"Nem részletezem okát mert az elméletet nem szokták szeretni."

 

Nem az elmélettel van a gond,hanem a megvalósítással.

Előzmény: Törölt nick (151)
Törölt nick Creative Commons License 2017.04.29 -1 0 151

Na akkor még egy adag önfejűség:
Szerintem a MEG nem fog bármilyen frekvencián üzemelni. A Tértechnológia 2/10-ben
( https://www.youtube.com/watch?v=AsRNEpfxOb0 ) Eperjessy András is arról beszél hogy két B-t kell összegezni. Ez eddig rendben is van, hisz négyzeten van az energiaképletben. De neki mégsem működött.
Azt tenném hozzá hogy a vasmagnak a legnagyobb hangot kell adnia, jelezve a ferrorezonanciát. Mert más frekvencián szerintem nem fog többlet jelentkezni. Nem részletezem okát mert az elméletet nem szokták szeretni. De a MEG-et és a Bóday trafót kilőném a sorból. Az Akula0083 féle kapcsolásokkal célszerűbb foglalkozni. Kétféle teljesítményűt készített. Az egyik ez az:

 

 

Sok infó van róla orosz nyelven, "csak" a legfontosabb maradt ki, hátha működőt reprodukál valaki. Az hogy a két freki különbségének akkorának kell lennie hogy ferrorezonáns sípolás legyen hallható. Hasonlóan működik mint a BFO fémkeresők, két frekit üttet. Amit le is írnak, de az még nem elég. 

Előzmény: Törölt nick (150)
Törölt nick Creative Commons License 2017.04.29 0 0 150

Eltaláltad.A szememben különb vagy mint József.Ugyan nem értek veled egyet (amiket írtál "oda") de azon felül,hogy a megoldást keresed a kifogással szemben legalább te próbálsz korrigálni.Helyes elméleteket mond Józsefünk (és egyébként sok mindenben igaza is van!!) de képtelen felfogni,hogy nem minden úgy van ahogyan azt az elmélete diktál.És ezt pedig a gyakorlat adja.Makacs,kezelhetetlen önfejű.Aztán ha elmondták neki (jó sokan voltak a K-fórumon és egy darabig követtem a gyakorikérdéseken is,de átmentek egymás gyalázásába) mit és miért,jött a felháborodás.Pedig ő maga is rájöhetne.

A hibákat belátni erénység nem pedig gyengeség.

 

Te ne ess ebbe a hibába.

Előzmény: Törölt nick (149)
Törölt nick Creative Commons License 2017.04.27 0 0 149

Ja értem, te vagy a.n :-)

Előzmény: Törölt nick (148)
Törölt nick Creative Commons License 2017.04.27 0 0 148

József!Nagyon csöndben vagy.Legalább csak egy képecskét tegyél fel mint Morcos.

Törölt nick Creative Commons License 2017.04.27 0 0 147

Inkább arra gondoltam,hogy működés közben miként dolgozik.Hja ,hogy most kell igazolni?Értem.És mit keres külön a ferrittől a tekercspár?Hogyan kapcsolódik a "mágneses" körbe?

Előzmény: Törölt nick (146)
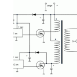
Törölt nick Creative Commons License 2017.04.25 0 0 146

Most ilyen ferrit magos "trafókkal" és légmagos tekercsekkel kísérletezek, amelyekbe állandómágnest rakok (ez látható a képen), ez előző hozzászólásom gondolatmenetének igazolására:

 

Előzmény: Törölt nick (145)
Törölt nick Creative Commons License 2017.04.25 0 0 145

"Majd beteszek róla fotókat is."

 

Miért nem tettél be fotókat a munkádról?

Előzmény: Törölt nick (137)
Törölt nick Creative Commons License 2017.04.25 0 0 144

A kutya valójában itt van elásva...

 

Mint tudjuk a mágneses tér energiája egy adott térfogatban:

U = (B2V)/(2μ0μr )

Az egyszerűség kedvéért a továbbiakban V = 1 és 2μ0μr = 1. Ez esetben az energia, U = B2. Most legyen egy B amit egy állandómágnes szolgáltat, és legyen plusz egy B amit egy tekerccsel hozzáadunk, akkor az adott térrészben a mágneses tér energiája nyilvánvalóan:

U = (B+B)2 = (2B)2 = 4B2

Tehát ha a meglévő 1B mágneses térhez hozzáadunk egy másik 1B mágneses teret akkor az adott térfogatban megduplázódik a mágneses erővonalak száma, így viszont már 4B2 energiánk lesz. Mi történt? Befektettünk 1B2 energiát, és lett 4B2 energiánk (mivel a másik 1B2 energiát az állandómágnes adta).

Hogy tudjuk ezt kihasználni? Ha hirtelen elvesszük a gerjesztésünket (a tekercs árama nullára esik), akkor ahhoz hogy visszaálljon az eredeti állapot, vagyis az állandómágnes 1B mágneses tere, összesen 3B2 energiának kell felszabadulnia, amiből 1B2 a befektetett energia, ergó marad még a végén 2B2 ingyenenergia pluszba, amit szabadon fel lehet használni.

Törölt nick Creative Commons License 2017.04.25 0 0 143

De a fluxusállandóság miatt a szekunder tekercs árama megugrik.

 

Ezzel az a baj, hogy a szekuder tekercs csak fluxusváltozásra fog reagálni, tehát ha telítésbe viszed a vasmagot, csak a primer tekercsed árama fog megugrani, ami a befektetett energiát fogja növelni. Így nem fogsz több energiát kinyerni.

 

Előzmény: Törölt nick (141)
Törölt nick Creative Commons License 2017.04.25 0 0 142

Üdv.

Nagyon szépen levezetted a gondolatmenetet.

 

 "Utána következhet egy készülék fejben való megépítése. Majd a prototípus elkészítése."

És rájön az illető,hogy hiába a gyönyörűen levezett rendszer a gyakorlat mást mutat.Vagyis újabb fejvakarás.

Csak egy a bibi,ez így nem fog működni.

 

"Egy másik tény, hogy két mágnes közt a vonzás erősebb mint a taszítás"

Bizonyos esetekben,de nem mindig.

 

"mivel analóg lehet"

Ha,lehet,talán,szerintem,vélem,stb. 

 

Egyébként ha beleástad magad ennyire a témába akkor gondolom már meg is valósítottál néhány dolgot.Ezekről mik a tapasztalataid? 

Előzmény: Törölt nick (141)
Törölt nick Creative Commons License 2017.04.23 0 0 141

Sziasztok!
Érdekes dolgot írtál. Vagyis hogy az állandó mágnes lemágnesezésére kevesebb energia szükséges, mint ami a visszamágneseződésekor felszabadul. Erről Leslie Szabo EBM720 generátora jut eszembe, mert ő is hasonlót mondott, hogy úgy működik a generátora hogy a forgórész mágnese és az állórész vasa közti vonzóerő hozza létre a forgatónyomatékot. Míg a vas és mágnes távolodásakor a vasmagot csak annyira mágnesezzük át hogy "láthatatlan" legyen a mágnes számára, vagyis a vonzóerő megszűnjön.

http://www.linux-host.org/energy/mcmotornolafontesaver.gif
Egy másik tény, hogy két mágnes közt a vonzás erősebb mint a taszítás:
Is the attraction between magnets as high as the repulsion?
https://www.supermagnete.de/eng/faq/Is-the-attraction-between-magnets-as-high-as-the-repulsion
Próbálom minél mélyebben megérteni az energianyeréssel kapcsolatos dolgokat és nagy jelentőséget tulajdonítok Abraham Lincoln egyik mondásának:
"Ha hat órám van egy fa kivágására, akkor az első négyet biztos, hogy a fejszém élezésével töltöm."
Vagyis a helyes elmélet megtalálása az első lépés. Utána következhet egy készülék fejben való megépítése. Majd a prototípus elkészítése. Ezek a siker lépései. Más sorrendben sajnos nem vezet eredményre, például hogy először elkészítik a prototípust, majd a nem működő készülék segítségével próbálnak rájönni a helyes elméletre.
---
Bár én más elméletre jutottam a kutakodásaim során. Persze nem azt állítom hogy az a helyes. De lássuk az enyémet, például a MEG (Motionless Electromagnetic Generator) esetében, mivel analóg lehet a működése a Bóday trafónak is.
Animáció:
https://solidstateelectricgenerator.files.wordpress.com/2014/12/parallel20path.gif
Írtad hogy valójában nem helyes kifejezés a fluxus terelgetés hanem vektoriális összegzésről beszélhetünk. Belátom hogy így lehet, ennek ellenére az eredeti elképzelésem szerinti "flusus terelgetés" kifejezést használom, aztán majd csiszolhatunk az elméleten.
Nézzük ezt a pillanatképet:

 


http://jnaudin.free.fr/images/megdsq2.jpg
A bal oldali vezérlőtekercs az állandó mágnes fluxusát a jobb oldali mágneses körbe terelte. Mivel két mágneses köre van. A bal oldali mágneses körben kicsi a mágneses térerősség, ezért messze van a vas a telítődéshez. Ezért a bal oldali vezérlőtekercsre csak az LˇdI/dt áramváltozás miatt hat vissza a bemenő energia, normál önindukcióval. Míg a jobb oldali mágneses körben nagy a mágneses térerősség, ezért a vasmag telítődés közelébe kerül, ami miatt a szekunder tekercs induktivitása leesik. Mivel a vas permeabilitása is leesik. De a fluxusállandóság miatt a szekunder tekercs árama megugrik. A Φ = LˇI fluxus úgy maradhat állandó ha az L lecsökkenése az I megugrását eredményezi. Ez az IˇdL/dt miatti, tehát L-változás miatti indukció. Az így keletkező áram hozzáadódik a normál (LˇdI/dt) indukcióval keletkező áramhoz. A két áram összegének energiája: E = W = ½(L-ΔL)ˇ(I+ΔI)². A négyzeten lévő áramösszeg Vajda János ismert elméletére vezet, ez okozza a többletenergiát. Jól ismert a következő matematikai egyenlőtlenség: a² + b² < (a + b)² = a² + b² + 2ab ; Látható, hogy a jobb oldal egy +2ab taggal nagyobb. Ez okozza a többletenergiát.
A készülék nem reciprokális, vagyis a jobb oldali mágneses körben keletkező többletenergia nem fog visszahatni a bal oldali vezérlő tekercsre. Az úgynevezett Magnetic Flux Compression Generator-ok is induktivitás csökkenéssel állítanak elő többletenergiát. Dióhéjban néhány egyenlőség az utóbbiakkal kapcsolatban:
Φi = Φf
LiˇIi = LfˇIf (L-index initial és L-index final, ha az index nem kisbetűvel jelenne meg)
EiˇLi = EfˇLf
Vagyis ahányad részére csökken az L induktivitás, annyiszorosára nő meg az energia.
De nem a MEG-gel célszerű kísérletezni. Hanem például Akula0083 készülékeivel. Azok is telítődésen és induktivitás csökkenésen alapulnak, az elmélet ugyanaz, a megoldás kissé más.
A teljesség kedvéért az Indukált feszültség teljes egyenlete:
U = dΦ/dt = LˇdI/dt + IˇdL/dt
Vagyis a bal oldali mágneses körben csak az LˇdI/dt van jelen, míg a többletenergiás jobb oldali mágneses körben: LˇdI/dt + IˇdL/dt.
Vajda János az U²/R-el is kifejezte elméletét.

Előzmény: Törölt nick (133)

Ha kedveled azért, ha nem azért nyomj egy lájkot a Fórumért!