Keresés

Részletes keresés

XANTIi Creative Commons License 2024.06.23 0 0 11385

A német Becker rádiógyár igazán profi reprádiókat is gyártott. Egyik sikeres típusuk Európában már nagy siker volt, mikor beadták az FCC-hez típusbizonyítványi vizsgálatra. Kis könnyű repülőkbe készült adóvevő. Az FCC visszadobta, hogy bizonyos külső mágneses zavarokra érzékeny. A szép fehér aluminium házat lecserélték egy kadmiumozott vaslemezre és mindjárt megfelelt. Ez lett a "sárga" Becker. Ami majd dupla súlyú lett, de megfelelt. Ilyen ez a szakma.

Előzmény: Qqberci (11383)
mmormota Creative Commons License 2024.06.23 0 0 11384

Ellenőriztam a nyákot még egyszer, mielőtt megrendeltem - és jól tettem... A cső rajzjele megvolt a tervező programban, mint felhasználó által megosztott, én meg felhasználtam. Szerencsére eszembe jutott, hogy megnézem az eredeti orosz adatlapot - teljesen más a bekötés. Szerintem egy másik típust nevezett át, aki feltöltötte. Amíg csak kapcsolási rajzot készít, mindegy, de a nyákot elrontja. Most várnom kell kb. 10 napot.

 

Addig építek egy qrp adót egy vagy két csővel. 1-2W elég, azzal CW-n meghallanak 40m-en, erre a sávra van antennám. Kvarccal, fix frekvenciákon, így egyszerűbb megoldani, hogy ne mászkáljon, és biztosan sávon belül maradjon.

Nosztalgia QSO-k a 60-as évek csöveivel, a 20-as 30-as évek regeneratív vevő megoldásával. :-)

 

Kaptam 1P24B-t, az nagyobb, mint a többi, megfelelőnek látszik. A billentyűzés érdekes, a legegyszerűbb egycsöves adókat katódban szokták kapcsolgatni. Ez a direkt fűtés miatt érdekes, persze megtehetem, hogy az egész fűtés akku lebeg. :-) 

 

 

Qqberci Creative Commons License 2024.06.23 -2 1 11383

Van 0,5-ös permalloy lemezem, abból akarok neki egy tokot csinálni, széleknél átfedéssel, forrasztva...

Előzmény: XANTIi (11382)
XANTIi Creative Commons License 2024.06.23 0 0 11382

Az árnyékolással lesz a legtöbb munka.

javítok rádió iránymérő vevőket. 150-1800 kHz-ig, AM. Hihetetlenül érzékeny, nagyon keskeny sávú 76 kHz-es KF. De a lényeg, hogy egy inverter csinál neki mindenféle tápokat. Köztük +180 V-ot a fluoreszcent kijelzőnek is. Semmi extra hókuszpókusz. Egy elkó-fojtó-elkó PI kör a bemeneten és 1-1 db a többféle kimeneten. 9 kHZ környékén megy, iskolai példaként használható inverterrel. Sehol az egész sávban nyomokban sem hallik bele a vevőbe. Ferrit fazékvas, a tápnak egy belül rézzel bevont préselt vas doboza van.

Az R20-am barkács inverteres tápja viszont napokig szivatott. Piszkos zavart termelt. AC188 Ge. Tranyók, Ge-diódák, sok elkó. BÁRMIT csináltam, meg volt őrülve.

Sok szenvedés után derült ki, hogy az inverter trafó mágnesesen szórta meg az oszcillátorát! Már akkor megőrült a rádió, ha az inverter nem is volt bekötve sehová, csak bedugtam az elem helyére.

Egy alulemez dobozban volt. Belül a fazékvasra ráborítottam egy vas konzerves dobozkát és egy vaslemez plusz tetőt kapott az alun belül.......

Előzmény: Qqberci (11373)
_nyunyuka Creative Commons License 2024.06.23 -4 0 11381

Ezek az R-10xD család akkui, 2,4V/24Ah. HA1UK az eladó.

Előzmény: Veterán kezdő (11380)
Veterán kezdő Creative Commons License 2024.06.23 0 0 11380
Qqberci Creative Commons License 2024.06.23 -2 0 11379

Igen, Váci 60-62...

Előzmény: _nyunyuka (11378)
_nyunyuka Creative Commons License 2024.06.23 -4 0 11378

aqlm.hu,

 

Szépn nagy jó NiFe akkut a MÁV-tól vagy a kínaitól tudsz venni! Sajnos már nincs Sári Laci bácsi se, nála Tatán hegyekben volt! 

Előzmény: Atis57 (11376)
Qqberci Creative Commons License 2024.06.23 -3 0 11377

Váci út 66...

Előzmény: Atis57 (11376)
Atis57 Creative Commons License 2024.06.23 -1 0 11376

Szia!

 Ehhez; "aztán ha "akkus Zolinál" esetleg kapható lesz megint gyári...."

 

Ha erről többet is irnál? A NiCd  v NiFe akkuk érdekelnek leginkább.    

                                                                                                     köszönettel.

Előzmény: _nyunyuka (11375)
_nyunyuka Creative Commons License 2024.06.23 -4 1 11375

Pont így oldottam meg az R10-R20 tápellátását! Az eredeti fűtő+anódteleppel megegyező méretű dobozba pont befér a 2db inverter+hűtőbordán az LM317+2db 26650. A rádió maradt full eredeti, aztán ha "akkus Zolinál" esetleg kapható lesz megint gyári fűtő+anódtelep, az eredeti állapot egy mozdulattal visszaállítható. 

Előzmény: Qqberci (11373)
Atis57 Creative Commons License 2024.06.23 -1 0 11374

Szia!

 

Álltalában igen ---De mennyit szórakoztattak régebben a KH/RH  román rádiók inverteres? v. inkább oszcillátoros tápjai. 2db konzervdoboz árnyékolás +átvezető kondik, tekercsek , mire elfogadható lett!

 

A régi rádiók sokkal érzékenyebbek voltak, s a szelektivitásuk is jobb -nak látszik/hallatszódott.

S ezt a hanyatlást az orosz rádióknál is tapasztaltam. (nem vagyok elégedett az IC-s technikával? )

 

De ez még TV-k re is igaz --Hol van már a TVDX ?

Előzmény: Qqberci (11373)
Qqberci Creative Commons License 2024.06.23 -2 2 11373

Azt hiszem, át kell gondolnom a Sonett áramellátását. A góliátelem helyére kényelmesen elfér egy 18650+LM317, ebből megvan a stabil fűtér, és a 3.6 V-ról meg a kis inverter megcsinálja a ~70 V anódfeszt. Valamivel olcsóbb lesz az üzemeltetés :-)))...

 

(Elképesztő, hogy ezen a kis 70 éves készüléken középhullámon hány állomás jön be... Akkor még tudtak rádiót csinálni...)

Előzmény: XANTIi (11368)
barkócza Creative Commons License 2024.06.22 0 0 11372

Lehet, hogy át kell egy kicsit méretezni, de azért a telepes csövek elég hasonlóak.

Előzmény: mmormota (11371)
mmormota Creative Commons License 2024.06.22 0 0 11371

Ezt nagyon az 1zs24b-re méretezték, szerintem egy az egyben nem lenne jó normál csővel. Pl. 0V a g1-en, nagyon kis meredekség, kis munkaellenállások. Egy szokásos cső telítési áramra állna be.

Előzmény: barkócza (11367)
mmormota Creative Commons License 2024.06.22 0 0 11370

Köszönöm, meg is rendeltem. 

Előzmény: XANTIi (11368)
Qqberci Creative Commons License 2024.06.22 -2 0 11369

Köszi szépen!...

Előzmény: XANTIi (11368)
XANTIi Creative Commons License 2024.06.22 0 0 11368

https://www.aliexpress.com/item/32913619861.html

A sokszorozó előtt 35 V AC van 3V-ról. Egyébként egy 555 IC, egy FET és a trafó a fő elemek. Az oszci freki állítható. Sajnos a szekunder oldalól vissza szabályozása nincs, így terhelés függő valamennyire.

Előzmény: Qqberci (11366)
barkócza Creative Commons License 2024.06.22 0 1 11367

Klassz! Lehet, hogy megcsinálom, 1T4Tüvel és 3S4T-vel a végén. Tungsram rajongóknak.

 

Előzmény: mmormota (11358)
Qqberci Creative Commons License 2024.06.22 -1 0 11366

 

Szia Tóni!

 

Légy szives add meg a linkjét, mert ha nem nagyon szór, jobb lenne a Sonettbe anódpótlónak, mint a 8 darab 9 V-os elem...

 

Előzmény: XANTIi (11365)
XANTIi Creative Commons License 2024.06.22 0 0 11365

A kicikínainál vettem olyan modult, ami 2-12 V bemenőre tud 50-1000V-ig alakítani. Ráadásul a szekunder oldal egy 4 lépcsős többszöröző, erről több tartományban levehető. Pár mA terhelhetőség, max 2-3W-ot tud. Pont ilyen és GM cső játékokhoz vettem, pár kabátgombért. Az 1,25 V-os fűtés pont egy LM317 minimál stab feszültsége.

Előzmény: mmormota (11364)
mmormota Creative Commons License 2024.06.22 0 0 11364

Nem találok kis teljesítményű, kész step-up modult, ami 45V-on működne. Egyelőre megelégszem 5 db 9V-os elemmel meg egy Nimh akkuval. A leírás szeint Nicd- hez méretezték a fűtést, az picit kisebb feszültség, betettem egy soros ellenállást. Nem hiszem, hogy tartósan ezt a kis rádiót hallgatnám, nem baj, ha drága az üzemeltetése. :-) Néhány QSO-hoz viszont nagy kedvem van. 

 

Kicsit még módosítgattam a pcb-t. Rajzoltam egy kezdetleges csövet CAD-ban, egyelőre nem tudtam üvegszerű kinézetet adni neki, meg kell néznem, mások hogy csinálják. Én Fusion360-ban rajzolok, az export formátumai közül csak a .obj-ot fogadja elvileg az EasyEDA, de valami miatt nem jó neki. Konvertálni kell, elveszik a szín. A huzalok kivezetések megrajzolásához birka türelem kell, majd ez is elkészül.

 

 

Előzmény: XANTIi (11363)
XANTIi Creative Commons License 2024.06.22 0 0 11363

Már csak egy jó kis invertert kell hozzá passzítani. Ami eteti a 45V-os részeket, de az 1,2 v-ost is. Külön dobozkában, árnyékolva és 1 db 18650-es celláról.

Előzmény: mmormota (11361)
XANTIi Creative Commons License 2024.06.22 0 1 11362

Igazán korrekt kis panelka. 2024 és 1960 szerelemgyereke.

(Igazán maximalista stiró v. csillám kondikat és MLT ellenállásokat tenne bele.)

Előzmény: mmormota (11360)
mmormota Creative Commons License 2024.06.22 0 0 11361

A tekercset, forgót, kimenő trafót nem tettem fel a PCB-re, mert be akartam férni a jlcpcb kedvezményes 10x10cm-be. A tüskék nem lesznek beszerelve, csak kellett valami, ami a vezetékek csatlakozását jelöli. Sajnos a csőnek nincs 3d modellje, ha nagyon unatkozom, megrajzolom. :-)

A csövek alatt a két furat egy bepattintós műanyag tartót rögzít majd.

Előzmény: mmormota (11360)
mmormota Creative Commons License 2024.06.22 0 1 11360

Lenyomtattam a szerkezetet. :-)

Előzmény: XANTIi (11359)
XANTIi Creative Commons License 2024.06.21 0 1 11359

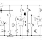
A kis munkaellenállások kis erősítést és nagyobb stabilitást adnak. Cserébe a több csőért. Orosz ipari/katonai nagyfrekis cuccokban ez szokás volt. 4-5 cső egy KF-ben, RF erősítőben. Freki többszörözőben is használták. Bár a rossz nyelvek szerint a katonai cuccokban a minél több alkatrész előny volt a termelési érték növelése miatt.

Ez a rajz gondos tervezést mutat. A rácsokkal soros pár kOhm-ok esetleges UHF vadrezgések megelőzésére vannak ott. Egyszerű felhasználók elhagyják, aztán történnek fura dolgok.

Előzmény: mmormota (11358)
mmormota Creative Commons License 2024.06.21 0 1 11358

Ezt a vevőt néztem ki a ceruza csövek kipróbálására. Jól szól, és ahhoz képest, hogy a morset egy begerjesztett audion keveri le, alig mászik el, stabil.

https://www.youtube.com/watch?v=_U6eQcxr8tE

 

A munkaellenállások csöveshez képest szokatlanul kicsik, valószínűleg ezért, mert 0 rács előfeszültséget választott, és így áll be a jó munkapont.

A videoban méri az anódáramokat. A végfok árama sokkal kisebb, mint az elő két hangfokozaté, ennek nem látom az okát a rajzon. Talán az a cső legyengült.

 

Az a tervem, hogy készítek egy qrp adót is ilyen csővel, a lehető legegyszerűbbet. Egyetlen frekvenciára, kvarccal hogy ne mászkáljon, és qso-zok vele, mint ahogy 70 éve csinálták az amatőrök... :-)

Előzmény: XANTIi (11357)
XANTIi Creative Commons License 2024.06.21 0 1 11357

A diódás AM demodulátorok nyitási torzítását egy kis előfeszítéssel csökkentették. Ha kisebb a modulációs százalék, így jelentősen javul a minőség.

Előzmény: mmormota (11356)
mmormota Creative Commons License 2024.06.20 0 1 11356

Sokat játszottam különböző csövek szimulálásával. Arra jutottam, hogy nem bízhatok benne, túl egyszerűek a fellelhető spice modellek. Pl. az ECC82 rácsáramát olyan primitíven modellezték, hogy a katódfeszülségig jóformán semmi, aztán meg szinte ideális diódaként nyit pár mV-tól. Nem hiszem el.

Emiatt a grid-leak demodulátort nem lehet rendesen szimulálni.

Valószínűleg azért ilyen, mert a Hifisek kedvéért készült a modell, őket pedig elsősorban a normál, minél lineárisabb tartomány érdekli.

 

Az 1ZS24B esetében hihetőbb a modell, jóval bonyolltabb is a kód. Még pozitív g1 feszültség tartományban is nagyon kicsi a rácsáram. Ez valamennyire hihető, mert az ajánlott kapcsolásokban egy se grid-leak demodulátort használ, valószínűleg ezért. Megmérem a valódi csővel, tényleg így van-e. Emiatt a szimulált AM detektor csak a görbe karakterisztika miatt demodulál.

 

Próbáltam félvezető diódás detektort is. Közös tulajdonságuk, hogy kis jel tartományban, 100% AM moduláció esetén piszkosul torzítanak. Nem tudom, a régi rádióknál ezt egyszerűen eltűrték, vagy volt valami trükk. Valószínűleg a szuper vevők előtti időben örültek, hogy egyáltalán szól, és nem sokat foglalkoztak torzítással... :-)

Én arra jutottam, hogy vagy nagyobb jelet kell demodulálni, vagy egész más elven.

 

Úgy tűnik, a szupervevőknél a nagyobb jelet választották egyszerű diódás detektorral, agc-vel a kívánt szintre szabályoztak, és viszonylag nagy jelet demoduláltak.

 

Előzmény: mmormota (11353)

Ha kedveled azért, ha nem azért nyomj egy lájkot a Fórumért!